|
feisty meow concerns codebase
2.140
|
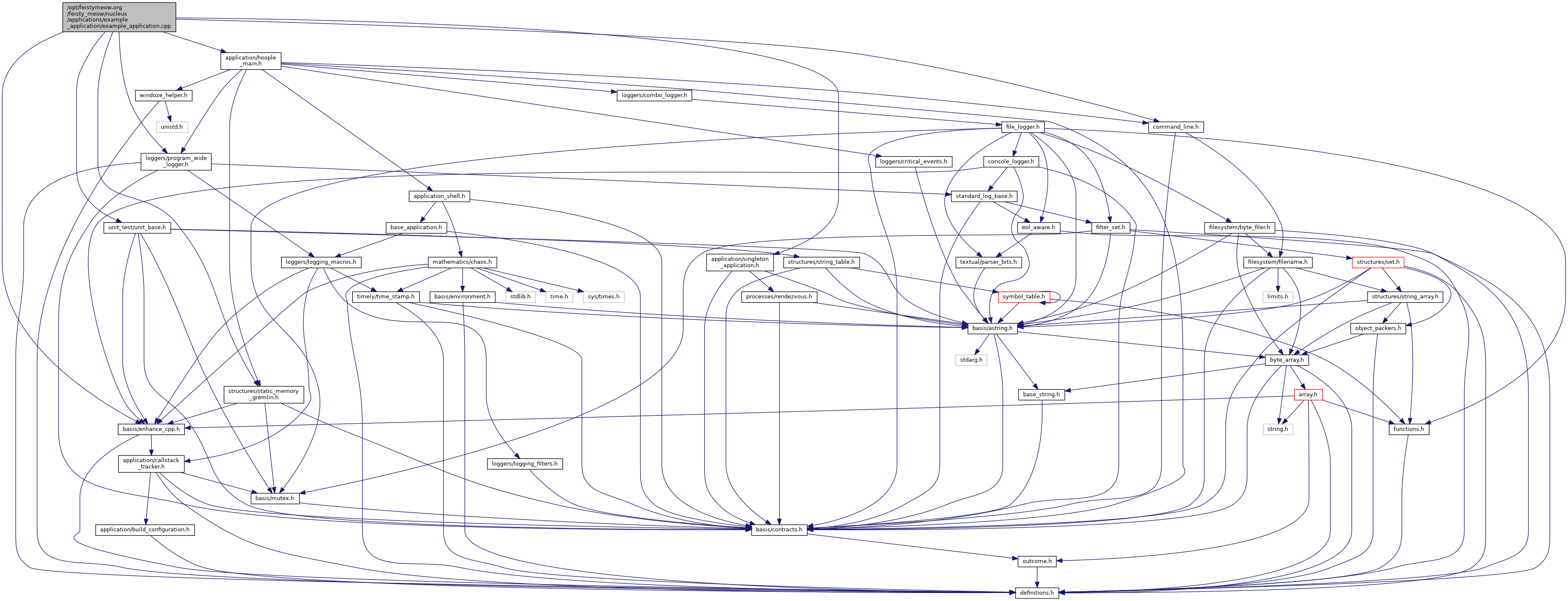
#include <application/hoople_main.h>#include <application/command_line.h>#include <application/singleton_application.h>#include <basis/enhance_cpp.h>#include <loggers/program_wide_logger.h>#include <structures/static_memory_gremlin.h>#include <unit_test/unit_base.h>
Go to the source code of this file.
Macros | |
| #define | LOG(to_print) CLASS_EMERGENCY_LOG(program_wide_logger().get(), astring(to_print)) |
Variables | |
| const int | CHECKING_INTERVAL = 4 * SECOND_ms |
| #define LOG | ( | to_print | ) | CLASS_EMERGENCY_LOG(program_wide_logger().get(), astring(to_print)) |
Definition at line 40 of file example_application.cpp.
| const int CHECKING_INTERVAL = 4 * SECOND_ms |
Definition at line 37 of file example_application.cpp.