|
feisty meow concerns codebase
2.140
|
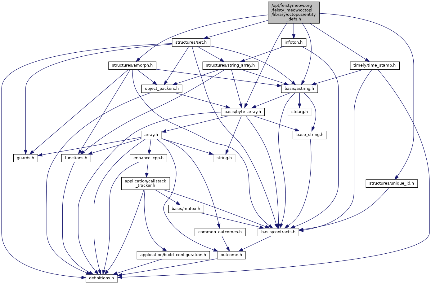
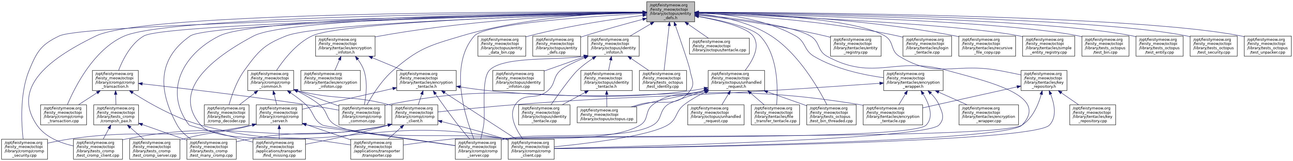
#include "infoton.h"#include <basis/byte_array.h>#include <basis/astring.h>#include <structures/set.h>#include <structures/amorph.h>#include <structures/unique_id.h>#include <timely/time_stamp.h>

Go to the source code of this file.
Classes | |
| class | octopi::octopus_entity |
| Provides a way of identifying users of an octopus object. More... | |
| class | octopi::octopus_request_id |
| Identifies requests made on an octopus by users. More... | |
| class | octopi::octopus_request_id_set |
| a collection of unique request ids. More... | |
| class | octopi::infoton_id_pair |
| implements a list of waiting infotons. More... | |
| class | octopi::infoton_list |
| a list of pending requests and who made them. More... | |
Namespaces | |
| octopi | |