|
feisty meow concerns codebase
2.140
|
Base class for object that can tell itself apart from other instances. More...
#include <contracts.h>


Public Member Functions | |
| virtual bool | equal_to (const equalizable &s2) const =0 |
| virtual bool | operator== (const equalizable &s2) const |
| the virtual method for object equality. More... | |
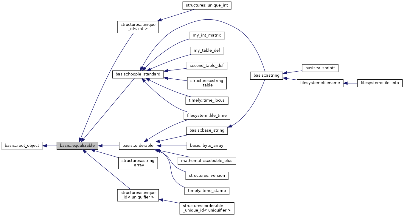
Base class for object that can tell itself apart from other instances.
Definition at line 43 of file contracts.h.
|
pure virtual |
Implemented in basis::byte_array, basis::astring, timely::time_stamp, timely::time_locus, filesystem::file_time, and mathematics::double_plus.
Referenced by operator==().
|
inlinevirtual |
the virtual method for object equality.
Definition at line 48 of file contracts.h.
References equal_to().