|
feisty meow concerns codebase
2.140
|
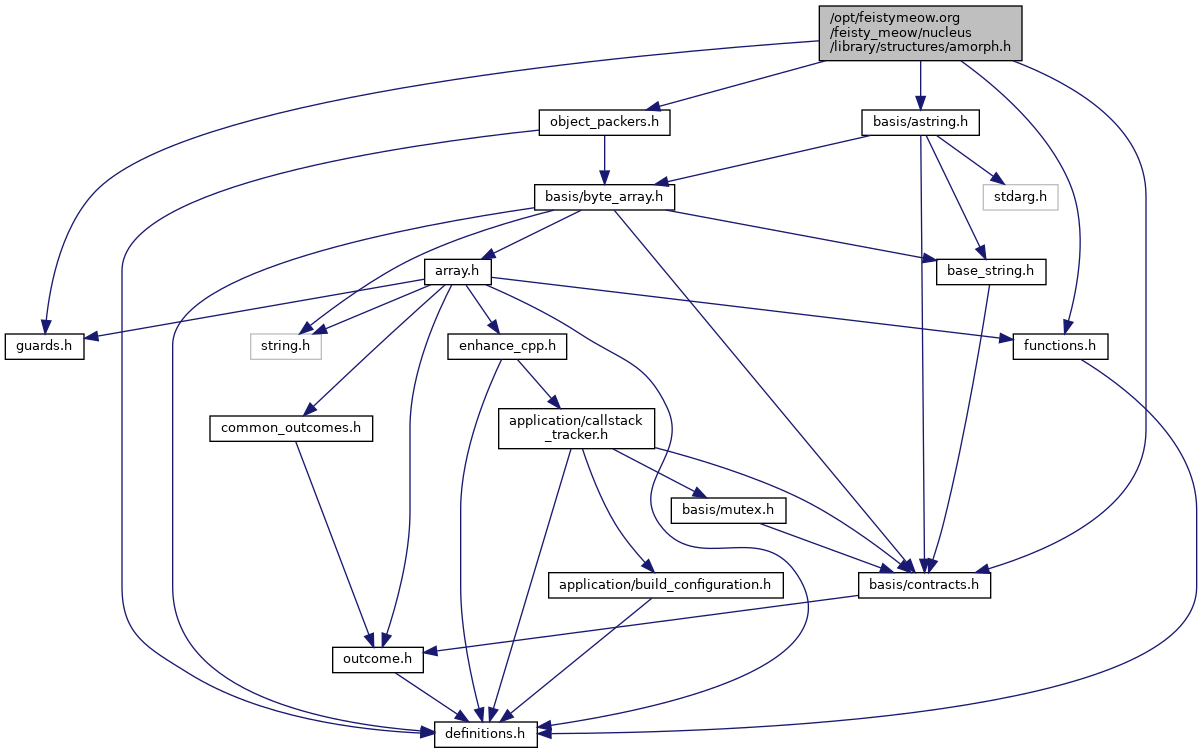
#include "object_packers.h"#include <basis/astring.h>#include <basis/functions.h>#include <basis/contracts.h>#include <basis/guards.h>

Go to the source code of this file.
Classes | |
| class | structures::amorph< contents > |
Namespaces | |
| structures | |
| A dynamic container class that holds any kind of object via pointers. | |
Macros | |
| #define | static_class_name() "amorph" |
| #define | AMO_ALERT(a1, a2, a3) {} |
| #define | CHECK_FIELDS { if (!func) {} } |
Functions | |
| template<class contents > | |
| void | structures::amorph_assign (amorph< contents > &to_assign, const amorph< contents > &to_copy) |
| This can be used when the templated object has a copy constructor. More... | |
| template<class contents > | |
| void | structures::amorph_pack (basis::byte_array &packed_form, const amorph< contents > &to_pack) |
| support for packing an amorph into an array of bytes. More... | |
| template<class contents > | |
| bool | structures::amorph_unpack (basis::byte_array &packed_form, amorph< contents > &to_unpack) |
| unpacks the amorph from an array of bytes. More... | |
| template<class contents > | |
| int | structures::amorph_packed_size (const amorph< contents > &to_pack) |
| reports how large the packed form will be. More... | |